Building RAG Systems for Production: Lessons Learned
Practical insights from deploying Retrieval-Augmented Generation systems in enterprise environments.
From IoT and Edge Computing to Enterprise AI Integration. We deliver cutting-edge solutions with LLMs, RAG systems, and custom AI agents that transform your business.
Trusted technologies we work with
Comprehensive solutions across the full technology stack, from embedded systems to cloud-native AI applications.
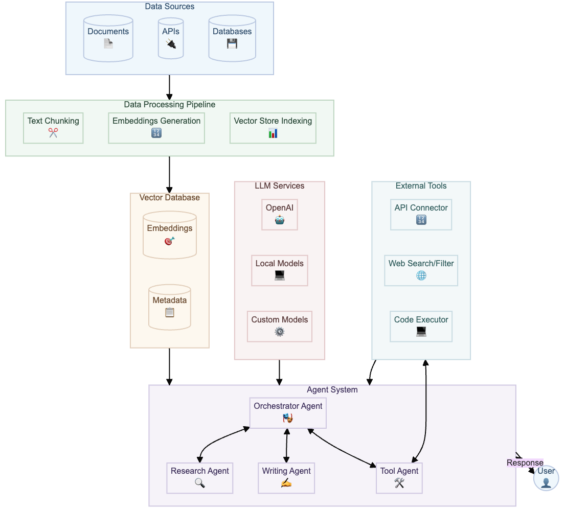
RAG systems, AI agents, local LLMs, and MCP framework implementations for enterprise-grade AI solutions.
Learn moreEmbedded systems, real-time processing, and IoT solutions for resource-constrained environments.
Learn moreReal-time video analytics, AI-powered image processing, and AR/VR/XR development solutions.
Learn moreReal-time communication platforms, streaming infrastructure, and video conferencing systems.
Learn moreQuarkus, NestJS, Golang backends with Docker/Kubernetes orchestration and cloud-native architectures.
Learn moreEnd-to-end ML pipelines, model deployment, monitoring, and continuous integration for AI systems.
Learn moreTechnical deep-dives, tutorials, and industry analysis from our team.
Practical insights from deploying Retrieval-Augmented Generation systems in enterprise environments.
A quick fix for when ROCm installation blacklists the amdgpu kernel module, preventing GPU detection on boot.
Automated installation script for LM Studio on AMD Ryzen AI Max 395 with Vulkan backend configuration for optimal performance.
Let's discuss how we can help you leverage AI, edge computing, and modern architectures for your next project.